
2025年10月27日,东北师范大学张铧坤教授团队在Plant Communications杂志在线发表了题为“In vivo RNA structure influences the translation and stability of plant long noncoding RNAs”的研究论文。这项研究综合利用体内RNA结构组学测序、翻译组学和降解组学技术,首次在双子叶模式植物拟南芥和单子叶作物小麦中,系统阐明了长非编码RNA(lncRNA)的体内二级结构是其翻译效率和RNA稳定性的核心调控因子。该研究绘制了全面的植物lncRNA特征与调控图谱,为理解植物非编码RNA的转录后调控机制提供了全新视角。
研究背景
长非编码RNA(long noncoding RNA, lncRNA)是长度超过200个核苷酸的功能性RNA分子,在植物生长发育和逆境响应中扮演着重要角色。然而,与蛋白质编码基因相比,植物lncRNA的研究大多集中于其转录水平调控,而对其转录后命运,包括翻译效率与在细胞内的稳定性,仍知之甚少。RNA分子在体内会折叠形成复杂的二级结构,这种结构层面上的保守性可能比序列本身更为重要。系统揭示植物lncRNA的体内结构特征,并解析其如何影响lncRNA的翻译与稳定性,是当前领域面临的重要科学问题。
研究内容
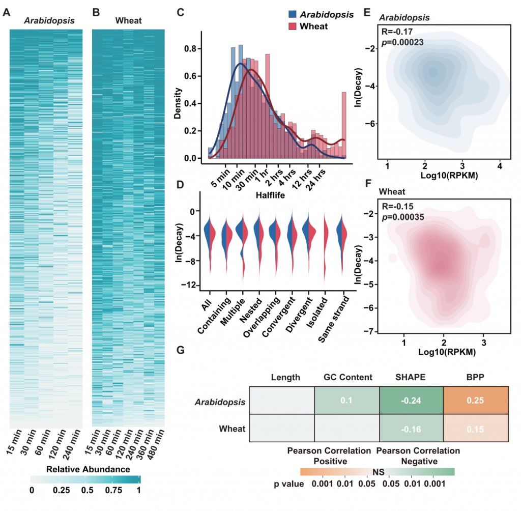
对拟南芥和小麦中的lncRNA进行了系统的分类和特征分析。研究发现,尽管两类植物的lncRNA在类型分布上相似(都以“同链型(same-strand)”为主)(图1B),但在转录本长度、GC含量和体内RNA结构稳定性上存在显著物种差异(图1C)。此外,lncRNA序列在各自的进化支系(十字花科和禾本科)内部表现出中等程度的保守性(图1C)。

图1 拟南芥和小麦中lncRNA的关键特征
随后,探究了lncRNA中保守的RNA二级结构基序。研究发现,在拟南芥和小麦中分别有33%和60%的lncRNA含有至少一个保守的RNA结构基序,同时拟南芥和小麦中大多数保守基序很可能在体内折叠(图2A),保守的RNA二级结构基序倾向于稳定折叠(图2B)。拟南芥lncRNA AT2G01010和小麦lncRNA TraesLNCUn48900就是这种趋势的例证(图2C, D)。这些基序在体内能够稳定折叠,并且其结构确定性远高于lncRNA的其他区域,表明RNA结构在进化中可能受到功能性的选择。

图2 拟南芥和小麦单个lncRNA的体内RNA二级结构及保守结构基序
全面绘制了植物lncRNA的翻译和稳定性景观。研究发现相当一部分lncRNA被活跃翻译,且其翻译效率(TE)和稳定性(半衰期)均呈现多样性。通过相关性分析,确定了体内RNA二级结构是影响lncRNA翻译效率和稳定性的最主要因素:结构越松散(单链区多),翻译效率越高但稳定性越差;结构越稳定(双链区多)则反之(图3、4)。

图3 拟南芥和小麦中植物lncRNA的翻译景观

图4 拟南芥和小麦中lncRNA的RNA降解景观
最后,本研究系统性地鉴定了与lncRNA翻译效率相关的RNA结构基序(RNA structural motifs, RSMs)。在拟南芥和小麦中分别识别出310和626个与翻译相关的RSMs,其中多数为抑制翻译的基序(low-TE RNA Structural Motifs, lRSMs)。这些基序显著富集在lncRNA的3’末端,这与通常认为翻译调控主要发生在5’端的mRNA有所不同(图5)。同时还系统性地鉴定了与lncRNA稳定性相关的RNA结构基序。在拟南芥和小麦中分别识别出177和283个与稳定性相关的RSMs,其中多数为促进稳定的基序(stable RNA structural motifs, sRSMs)。与翻译相关的基序类似,这些稳定性相关的基序也主要富集在lncRNA的3’末端,暗示了3’端结构在RNA降解调控中的普遍重要性(图6)。

图5 系统鉴定调控拟南芥和小麦lncRNA翻译效率的RNA结构基序

图6 系统鉴定与拟南芥和小麦lncRNA稳定性相关的RNA结构基序
研究团队
东北师范大学张铧坤教授为本文通讯作者,团队董芊里讲师为论文的第一作者。英国约翰英纳斯中心丁一倞教授与团队博士研究生杨毕波,东北师范大学张铧坤团队博士研究生孙文青、梁杰、邢千龙、任兰英,博士后李莹莹均为本研究做出贡献。本研究由国家重点研发计划(2021YFF1000900)、国家自然科学基金(32170229)、中央高校基本科研业务费(2412025QG003)、英国生物技术与生物科学研究理事会(BB/X01102X/1)、BBSRC博士培训奖学金(2578674)、欧洲研究委员会(EP/Y009886/1)以及国家留学基金委(202206620047)共同资助。
文章连接:https://doi.org/10.1016/j.xplc.2025.101575
原文转载自:https://mp.weixin.qq.com/s/i4I3YCJebR-GR63JPM_NLg